=
一、负责实验实训室的全面组织领导工作
(1)组织制定,审定实验实训室的长远建设规划及年度实施计划,组织实施和检查实施情况。
(2)负责制定实验实训室各项管理制度实施细则并负责监督执行。
(3)负责制定实验实训室工作人员培训计划,并安排实施。
(4)配合上级部门做好实验人员计划、培训、考核、定职、评聘等工作。
二、组织领导各实验员完成下列工作
(1)根据教学计划安排好实验员,协调好实验实训仪器设备及实验实训室的使用,保证实践教学顺利进行。
(2)负责组织实验实训指导教师编写或完善实验实训教材、指导书等教学资料。
(3)组织实验员编制学期仪器设备购置计划,包括大型设备、低值耐用品、化学药品、易耗品。
(4)负责组织各实验员调转岗位时的交接工作;新实验实训室的验收工作。
三、在保证完成教学和科研的前提下,组织开展社会服务
(1)加强实验实训室的科学管理,研究提高其投资效益,贯彻落实各项规章制度。
(2)定期检查实践教学的质量和进展情况,组织全室人员做好年终总结和评比工作。学年末进行实验实训室工作总结,并上报公司。
(3)负责对外承接教学实验、技术开发等技术服务项目,负责审查有关合同协议。
7790cnm必发集团(健康公司)实验实训教学管理制度
一、认真执行公司及我系的有关实践教学管理规定,积极承担实践教学任务,努力提高教学质量,保质、保量地按时完成各项任务。
二、每学期初实验员和实验实训指导老师按照教学计划制定设备购置计划(包括耗材),实验员负责检查和维护仪器设备。
三、按照实验实训课表、教学进度和实验实训项目上课,教学计划中规定的实验实训项目和学时不得随意变动,有必要变动时,需经上级批准后变动。
四、实验实训指导教师课前准备时,需深入理解实验实训内容及相关要求,对难点、疑点和注意事项全面了解。有必要需做预实验,课前写好教案,实验员做好课前用物准备。
五、员工上课时需遵守各实验实训室员工守则,实验实训指导老师负责课堂管理,向员工讲解实验实训的理论知识和操作方法,语言精练,占用时间不可太长。实验实训中员工独自操作或配合操作,对于不听指导的员工,指导教师有权停止其实验。
六、实验实训中,实验实训指导教师和实验员要坚守工作岗位,不得擅自离开,耐心辅导,规范而正确地讲解和示范,随时解决员工提出的问题。每次实践项目结束后布置实验实训报告,指导教师全批全改,正确评定成绩。
七、课后实验实训指导教师组织员工整理实验仪器设备,打扫卫生;实验员及时接收、整理和检查仪器设备状况,填写记录,并处理好废弃物和有害物质。
八、为确保实践教学顺利开展,熟练业务技能,实验实训教师需注重提高自己的业务水平,经常参加相关课程理论课的听课,教研活动及有关业务培训。
7790cnm必发集团(健康公司)实验实训室工作规则
一、凡进入实验实训室人员必须严格遵守实验实训室的各项规章制度,严禁喧哗,吸烟,实验实训室不允许存放私人物品。
二、凡进入实验实训室人员,必须衣着整洁,穿戴实验工作服。
三、实验实训室不许私自承接计划外实验实训及课题,计划外实验实训及课题须经公司主管部门批准后,方可实施。
四、实验实训室的仪器设备,在实验实训中心主任领导下,设专人(管理员)负责保管,送修,领用。使用仪器时,必须严格按照仪器设备的操作规程进行,不按规程操作造成损坏的按有关制度赔偿。
五、实验实训时,实验实训工作人员必须坚守岗位,对实验实训事故要及时处理并有详细记录,严重事故应立即向主管领导报告,并向上级主管部门汇报。
六、实验实训结束后,应及时切断电源,气源,水源。处理好实验实训动物、药品、试剂等。清洁场地,整理好仪器设备。
七、注意节水,节电,严格遵守安全防火制度,注意用电安全,实验员负责检查实验实训室的安全情况并对其负责,出事故要追究相关人员的责任。
7790cnm必发集团(健康公司)实验实训中心财产安全卫生管理制度
一、账务
实验实训中心主任管理总资产账,各实验员管理各实验实训室的分账,账面内容包括资产名称、型号、规格、数量、单价、总价、生产厂家、出厂编号、购买时间、验收时间、转入转出记录及备注。
二、购置计划
每学期开学初各实验员根据本学期开设实验实训项目内容及学时制定出详细的实验实训用品购置计划,报系实训中心主任、系主任审查后,统一进行购买。
三、采购
实验实训中心设采购员1名,负责各实验实训室低值耗材的正常供应。采购中坚持公开、公平、公正原则,严禁各种形式的贪污行为。价格较高的仪器设备由公司上级部门招标购买。
四、仪器设备的使用管理制度
(1)非工作人员不能擅自打开和操作各种仪器;已经配备好的仪器定位保管,不得随意搬动,调换和拆卸。使用仪器前,务必阅读仪器使用说明书,严格按照说明程序操作,无关的仪器设备和物品,不得擅自动用,不得把实验实训设备拿出室外。
(2)实验实训室设备归公司所有,不随意外借,确要借用需提前一天以上与各实验员办理外借手续,一般情况下员工不得借用。仪器设备收回时,须双方当面进行检查。如有损坏和缺少零件情况,应及时追查责任,借用方须负责修复或赔偿。
(3)凡违反操作规程或擅自动用其它仪器设备及人为因素致使损坏者,应按规定赔偿损失。
(4)每学期不定期进行财产及设备清查,至少为2次。
7790cnm必发集团(健康公司)实验实训仪器设备使用管理制度
一、教学用仪器、设备统一由实验员管理,仪器设备必须做到帐、物相符,经常保持完整配套,性能良好,不得肢解,配件不可移作他用。
二、实验员必须熟悉仪器、设备的操作规程和保养注意事项,严格按照要求进行使用和保管,说明书由各实验员保存,不得丢失。
三、仪器设备要做到防潮、防尘、防震、防腐蚀,精心爱护,小心使用,发现故障及时检修。若因违章或大意造成损失者,将按规定酌情处理。
四、建立健全仪器设备档案,和使用维护、维修记录,未经许可不得做与教学活动无关的任何项目。
五、仪器设备如需维修需登记,修后负责质量验收,报废必须按公司规定办理申请、鉴定、审批手续,不得随意拆除、转让、倒卖或销毁。
六、每学年度对贵重仪器进行一次校检,对存在问题及时解决,长期保持其可用状态。
七、为避免积压、提高利用率和利用价值,仪器设备可以重新调配。在有专人管理的原则下,某些仪器设备可以实行公用或借用办法。
八、根据岗位责任制要求,实验室人员要不断掌握和提高有关仪器的操作技术,以减少操作和指导失误所造成的损失。此外,通过培训等方法,还要掌握一般检修技术。
九、执行本制度情况作为实验管理人员考核的内容之一,对在工作中认真负责,遵守章程,爱惜设备,延长使用寿命,保证教学开展的有关人员予以表扬和奖励;对于不负责任,违反操作规程,造成损坏、丢失,影响工作正常进行的视情节轻重给予行政处分或经济赔偿。
7790cnm必发集团(健康公司)实验实训室开放管理制度
实验实训室除保证我系正常教学外,还负有全院教职工和员工参观学习、对外创收的任务。
系部主管教学的主任直接领导实验实训室开放工作,实验实训中心主任负责实验实训室开放的具体组织实施。
各开放实验实训室应根据员工人数和实验实训内容做好准备,配备一定数量的实验实训指导教师及实验员。在实验实训过程中,指导教师应注意加强员工实践能力、创新性科学思维方法和严谨治学态度的培养,做好安全和开放情况记录等工作。
员工进入实验实训室前,应充分预习,准备好实验实训所需的自带物品,如听诊器,并统一着装,护理专业员工着护士服、戴护士帽、穿护士鞋;实验实训中,须按照操作规程进行操作,遵守各项规章制度,如发现人为损坏仪器设备的按有关规定赔偿;实验实训完成后,向实验实训指导老师提交实验实训报告。
开放实验实训室及时做好总结和交流工作,各实验员每年九月份将上一学年开展的开放实验实训情况写出书面总结,交系部存档,并报教务处备案。
护士着装要求
护理专业员工进行实践教学活动时必须统一着装,穿戴整齐,要求如下:
一、护士服: 护士服应是清洁、平整、庄重、大方、适体的,袖长至腕部为宜,腰部宽松适当为宜,内衣领边、袖边、裙边不露在护士服外为宜。
二、护士帽: 护士帽是护理人员的职业象征,分为燕帽和筒帽。戴燕帽时,发应前不遮眉,后不搭肩,侧不掩耳。戴筒帽时,帽应前搭眉睫,后遮发际。
三、护士鞋: 护士鞋应以白色平跟或小跛跟能防滑为宜。
四、护士袜: 护士袜应以肉色为主,袜口不露在裙摆或裤脚外。
五、口罩: 护士应先洗手,后戴口罩,口罩应遮住口鼻,勿露出鼻孔。
人体解剖标本室管理员岗位职责
一、热爱本职工作,有较强的工作责任心,工作踏实主动,尽职尽责。
二、实验室管理人员应坚守岗位。按教学计划并结合学科特点保质保量完成实验任务。为满足员工技能训练需要,尽量增加实验室开放时间。
三、做好本实验室开设实验的排序协调工作,课前主动与任课教师联系,了解实验内容,认真准备好各项标本,课前十五分钟进入实验室,协助实验教师做好员工管理工作。
四、根据教学需要,申购必需的实验器材,认真及时填写实验教学文件,如实验室使用登记表、实验室台帐及设备使用、维修记录等。贵重仪器定期维护保养,专人负责。
五、实验结束后,督促员工做好实验室卫生打扫,关好水、电、门窗、确保安全后方可离开。
六、实验室物品原则上不得外借,确有特殊情况,必须经主管部门审批同意后外借。
七、严格执行公司实验室管理制度,财产管理做到物-账-卡一致。
人体解剖标本室实验指导教师工作职责
一、实验课教师遵守实验室各项规章制度,按照实验教学大纲选取或编写指导书,制定实践课程考核办法。
二、按照实验教学计划和实验室管理要求上好实验课,不得无故不上或少上课,不得私自调课,课前与管理员进行用物清点和检查,认真填写实验室使用登记表。
三、课前认真备课,书写实验教案,安排员工预习,熟悉实验目的要求及内容。
四、上课时需做好员工的课堂管理工作,按照实验项目的内容进行示教,指导员工观察。
五、实验完毕及时组织员工打扫实验室。课后布置实验报告并给出成绩,及时反馈。
六、在各教研室主任的指导下,参加实验室建设和教研活动,鼓励撰写学术性文章或论文。
人体解剖标本室安全卫生管理制度
一、实验管理员全面负责实验室日常管理,正确使用实验设备,定期维护保养。
二、实验管理员配有实验室外门及套间门钥匙,对其安全和财产负责。财产管理做到物-账-卡一致,每学期都要仔细核对资产。如有外借必须履行借还手续。
三、上课前、后实验员需与实验指导老师核对实验用物,认真填写《实验室使用登记表》,如人为原因导致设备损坏要追究相应责任。
四、实验管理员负责实验室卫生,要求每日打扫,保持干净整洁。课后及时组织员工打扫实验室,妥善处理废弃物,关灯、门、窗。
五、实验管理员负责实验中的用电安全、设备安全,避免各类事故的发生。
六、实验室不得允许闲杂人员停留,不得随意动用实验室设备。因管理不严导致设备损坏者,按规定赔偿损失。
人体解剖标本室员工实验守则
一、实验课不旷课、迟到、早退,不把与实验课无关的东西带进实验室。
二、统一着工作服,护理专业员工按照护士着装要求穿戴。不佩带任何饰品;不留长指甲,涂指甲油;不披头散发。
三、服从实验指导老师的指导,遵守纪律。不准喧哗、嬉闹,不使用通讯工具,不吃零食,不随意走动或擅自离开,不做与实验无关的事情。
四、实验前认真预习,明确实验目的和基本要求,熟悉实验内容。
五、实验中严肃认真,细心观察,积极分析思考,未经许可不动用与本实验无关的标本且不得故意损坏。
六、爱护实验器材,不人为损坏或私自带走实验室的任何物品,如有发现要及时追究责任人,赔偿损失。
七、注意人身安全,实验后,组长安排值日生认真打扫实验室卫生,关灯、窗、门,实验员验收合格后方可离开。
人体解剖模型室管理员岗位职责
一、热爱本职工作,有较强的工作责任心,工作踏实主动,尽职尽责。
二、实验室管理人员应坚守岗位。按教学计划并结合学科特点保质保量完成实验任务。为满足员工技能训练需要,尽量增加实验室开放时间。
三、做好本实验室开设实验的排序协调工作,课前主动与任课教师联系,了解实验内容,认真准备好各项模型,课前十五分钟进入实验室,协助实验教师做好员工管理工作。
四、根据教学需要,申购必需的实验器材,认真及时填写实验教学文件,如实验室使用登记表、实验室台帐及设备使用、维修记录等。贵重仪器定期维护保养,专人负责。
五、实验结束后,督促员工做好实验室卫生打扫,关好水、电、门窗、确保安全后方可离开。
六、实验室物品原则上不得外借,确有特殊情况,必须经主管部门审批同意后外借。
七、严格执行公司实验室管理制度,财产管理做到物-账-卡一致。
人体解剖模型室实验指导教师工作职责
一、实验课教师遵守实验室各项规章制度,按照实验教学大纲选取或编写指导书,制定实践课程考核办法。
二、按照实验教学计划和实验室管理要求上好实验课,不得无故不上或少上课,不得私自调课,课前与管理员进行用物清点和检查,认真填写实验室使用登记表。
三、课前认真备课或进行预实验,书写实验教案,安排员工预习,熟悉实验原理、步骤及主要使用设备的操作规程。
四、上课时需做好员工的课堂管理工作,按照实验项目的内容进行示教,指导员工观摩。
五、实验完毕及时组织员工打扫实验室。课后布置实验报告并给出成绩,及时反馈。
六、在各教研室主任的指导下,参加实验室建设和教研活动,鼓励撰写学术性文章或论文。
人体解剖模型室安全卫生管理制度
一、实验管理员全面负责实验室日常管理,正确使用实验设备,定期维护保养。
二、实验管理员配有实验室外门及套间门钥匙,对其安全和财产负责。财产管理做到物-账-卡一致,每学期都要仔细核对资产。如有外借必须履行借还手续。
三、上课前、后实验员需与实验指导老师核对实验用物,认真填写《实验室使用登记表》,如人为原因导致设备损坏要追究相应责任。
四、实验管理员负责实验室卫生,要求每日打扫,保持干净整洁。课后及时组织员工打扫实验室,关灯、门、窗。
五、实验管理员负责实验中的用电安全、设备安全,避免各类事故的发生。
六、实验室不得允许闲杂人员停留,不得随意动用实验室设备。因管理不严导致设备损坏者,按规定赔偿损失。
人体解剖模型室员工实验守则
一、实验课不旷课、迟到、早退,不把与实验课无关的东西带进实验室。
二、统一着工作服,护理专业员工按照护士着装要求穿戴。不佩带任何饰品;不留长指甲,涂指甲油;不披头散发。
三、服从实验指导老师的指导,遵守纪律。不准喧哗、嬉闹,不使用通讯工具,不吃零食,不随意走动或擅自离开,不做与实验无关的事情。
四、实验前认真预习,明确实验目的和基本要求,熟悉实验内容。
五、实验中严肃认真,细心观察,积极分析思考,未经许可不动用与本实验无关的模型且不得故意损坏。
六、爱护实验器材,不人为损坏或私自带走实验室的任何物品,如有发现要及时追究责任人,赔偿损失。
七、注意人身安全,实验后,组长安排值日生认真打扫实验室卫生,关灯、窗、门,实验员验收合格后方可离开。
数码互动显微镜实验室管理员工作职责
一、热爱本职工作,有较强的工作责任心,工作踏实主动,尽职尽责。
二、实验室管理人员应坚守岗位。按教学计划并结合学科特点保质保量完成实验任务。为满足员工技能训练需要,尽量增加实验室开放时间。
三、做好本实验室开设实验的排序协调工作,课前主动与任课教师联系,了解实验内容,准备好组织切片,课前十五分钟进入实验室,协助实验教师做好员工管理工作。
四、根据教学需要,申购必需的实验器材,认真及时填写实验教学文件,如实验室使用登记表、实验室台帐及设备使用、维修记录等。贵重仪器定期维护保养,专人负责。
五、实验结束后,督促员工做好实验室卫生打扫,关好水、电、门窗、确保安全后方可离开。
六、实验室物品原则上不得外借,确有特殊情况,必须经主管部门审批同意后外借。
七、严格执行公司实验室管理制度,财产管理做到物-账-卡一致。
数码互动显微镜实验室指导教师工作职责
一、实验课教师遵守实验室各项规章制度,按照实验教学大纲选取或编写指导书,制定实践课程考核办法。
二、按照实验教学计划和实验室管理要求上好实验课,不得无故不上或少上课,不得私自调课,课前与管理员进行用物清点和检查,认真填写实验室使用登记表。
三、课前认真备课或进行预实验,书写实验教案,安排员工预习,熟悉实验原理、步骤及主要使用设备的操作规程。
四、上课时需做好员工的课堂管理工作,按照实验项目的内容进行示教,指导员工观察组织切片。
五、实验完毕及时组织员工打扫实验室。课后布置实验报告并及时给出成绩,及时反馈。
六、在各教研室主任的指导下,参加实验室建设和教研活动,鼓励撰写学术性文章或论文。
数码互动显微镜实验室安全卫生管理制度
一、实验管理员全面负责实验室日常管理,正确使用实验设备,定期维护保养。
二、实验管理员配有实验室外门及套间门钥匙,对其安全和财产负责。财产管理做到物-账-卡一致,每学期都要仔细核对资产。如有外借必须履行借还手续。
三、上课前、后实验员需与实验指导老师核对实验用物,认真填写《实验室使用登记表》,如人为原因导致设备损坏要追究相应责任。
四、实验管理员负责实验室卫生,要求每日打扫,保持干净整洁。课后及时组织员工打扫实验室,关灯、门、窗。
五、实验管理员负责实验中的用电安全、设备安全,避免各类事故的发生。
六、实验室不得允许闲杂人员停留,不得随意动用实验室设备。因管理不严导致设备损坏者,按规定赔偿损失。
数码互动显微镜实验室员工守则
一、实验课不旷课、迟到、早退,不把与实验课无关的东西带进实验室。
二、统一着工作服,护理专业员工按照护士着装要求穿戴。不佩带任何饰品;不留长指甲,涂指甲油;不披头散发。
三、服从实验指导老师的管理,遵守纪律。不准喧哗、嬉闹,上课时不使用通讯工具,不吃零食,不随意走动或擅自离开,不做与实验无关的事情。
四、实验前认真预习,明确实验目的和基本要求,熟悉显微镜的使用规范和计算机的操作方法。
五、实验中由实验指导老师统一派发切片,观察切片时要严肃认真,细心观察,动作轻柔,不擅自离开岗位。
六、爱护实验器材,不在上课时上网,不在实验桌上乱涂乱画,不拆卸计算机上的连接线,不私自带走实验室的任何物品,如有发现要及时追究责任人,赔偿损失。
七、注意人身安全,实验后,实验指导老师和实验员办理交接手续,安排值日生认真打扫实验室卫生,关灯、窗、门,实验员验收合格后方可离开。
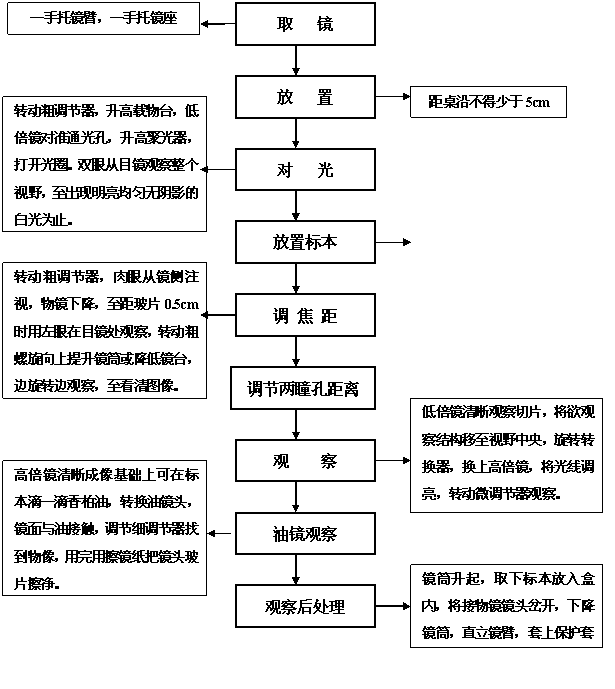
生物显微镜操作规程
标本放在载物台上,盖片朝上,用推片器或压片夹将切片固定,对准聚光器中心观察。


病理标本室管理员岗位职责
一、热爱本职工作,有较强的工作责任心,工作踏实主动,尽职尽责。
二、实验室管理人员应坚守岗位。按教学计划并结合学科特点保质保量完成实验任务。为满足员工技能训练需要,尽量增加实验室开放时间。
三、做好本实验室开设实验的排序协调工作,课前主动与任课教师联系,了解实验内容,认真准备好病理标本,课前十五分钟进入实验室,协助实验教师做好员工管理工作。
四、根据教学需要,申购必需的实验器材,认真及时填写实验教学文件,如实验室使用登记表、实验室台帐及设备使用、维修记录等。贵重仪器定期维护保养,专人负责。
五、实验结束后,督促员工做好实验室卫生打扫,关好水、电、门窗、确保安全后方可离开。
六、实验室物品原则上不得外借,确有特殊情况,必须经主管部门审批同意后外借。
七、严格执行公司实验室管理制度,财产管理做到物-账-卡一致。
病理标本室实验指导教师工作职责
一、实验课教师遵守实验室各项规章制度,按照实验教学大纲选取或编写指导书,制定实践课程考核办法。
二、按照实验教学计划和实验室管理要求上好实验课,不得无故不上或少上课,不得私自调课,课前与管理员进行用物清点和检查,认真填写实验室使用登记表。
三、课前认真备课,书写实验教案,安排员工预习,熟悉实验内容及目的要求。
四、上课时需做好员工的课堂管理工作,按照实验项目的内容进行示教,指导员工观摩。
五、实验完毕及时组织员工打扫实验室。课后布置实验报告并给出成绩,及时反馈。
六、在各教研室主任的指导下,参加实验室建设和教研活动,鼓励撰写学术性文章或论文。
病理标本室安全卫生管理制度
一、实验管理员全面负责实验室日常管理,正确使用实验设备,定期维护保养。
二、实验管理员配有实验室外门及套间门钥匙,对其安全和财产负责。财产管理做到物-账-卡一致,每学期都要仔细核对资产。如有外借必须履行借还手续。
三、上课前、后实验员需与实验指导老师核对实验用物,认真填写《实验室使用登记表》,如人为原因导致设备损坏要追究相应责任。
四、实验管理员负责实验室卫生,要求每日打扫,保持干净整洁。课后及时组织员工打扫实验室,关灯、门、窗。
五、实验管理员负责实验中的用电安全、设备安全,避免各类事故的发生。
六、实验室不得允许闲杂人员停留,不得随意动用实验室设备。因管理不严导致设备损坏者,按规定赔偿损失。
病理标本室员工实验守则
一、实验课不旷课、迟到、早退,不把与实验课无关的东西带进实验室。
二、统一着工作服,护理专业员工按照护士着装要求穿戴。不佩带任何饰品;不留长指甲,涂指甲油;不披头散发。
三、服从实验指导老师的指导,遵守纪律。不准喧哗、嬉闹,不使用通讯工具,不吃零食,不随意走动或擅自离开,不做与实验无关的事情。
四、实验前认真预习,明确实验目的和基本要求,熟悉实验内容。
五、实验中严肃认真,细心观察,积极分析思考,未经许可不动用与本实验无关的标本,不得将标本从陈列柜中取出。
六、爱护实验器材,不人为损坏或私自带走实验室的任何物品,如有发现要及时追究责任人,赔偿损失。
七、注意人身安全,实验后,实验指导老师和实验员办理交接手续,安排值日生认真打扫实验室卫生,关灯、窗、门,实验员验收合格后方可离开。
病原生物实验室管理员岗位职责
一、热爱本职工作,有较强的工作责任心,工作踏实主动,尽职尽责。
二、实验室管理人员应坚守岗位。按教学计划并结合学科特点保质保量完成实验任务。为满足员工技能训练需要,尽量增加实验室开放时间。
三、做好本实验室开设实验的排序协调工作,课前主动与任课教师联系,了解实验内容,认真准备好各项实验物品,课前十五分钟进入实验室,协助实验教师做好员工管理工作。
四、根据教学需要,申购必需的实验器材,认真及时填写实验教学文件,如实验室使用登记表、实验室台帐及设备使用、维修记录等。贵重仪器定期维护保养,专人负责。
五、实验结束后,督促员工做好实验室卫生打扫,关好水、电、门窗、确保安全后方可离开。
六、实验室物品原则上不得外借,确有特殊情况,必须经主管部门审批同意后外借。废弃物品按环保要求进行处理。
七、严格执行公司实验室管理制度,财产管理做到物-账-卡一致。
病原生物实验室指导教师工作职责
一、实验课教师遵守实验室各项规章制度,按照实验教学大纲选取或编写指导书,制定实践课程考核办法。
二、按照实验教学计划和实验室管理要求上好实验课,不得无故不上或少上课,不得私自调课,课前与管理员进行用物清点和检查,认真填写实验室使用登记表。
三、课前认真备课或进行预实验,书写实验教案,安排员工预习,熟悉实验原理、步骤及主要使用设备的操作规程。
四、上课时需做好员工的课堂管理工作,按照实训项目操作规程进行示教,指导员工操作,操作中要求员工安全用水、用电,做到节水、节电,节约药品及消耗品等。
五、实验完毕及时组织员工打扫实验室。做好废弃物妥善处理及有毒有害药品的排放工作。课后布置实验报告并给出成绩,及时反馈。
六、在各教研室主任的指导下,参加实验室建设和教研活动,鼓励撰写学术性文章或论文。
病原生物实验室安全卫生管理制度
一、实验管理员全面负责实验室日常管理,正确使用实验设备,定期维护保养。
二、实验管理员配有实验室外门及套间门钥匙,对其安全和财产负责。财产管理做到物-账-卡一致,每学期都要仔细核对资产。如有外借必须履行借还手续。
三、上课前、后实验员需与实验指导老师核对实验用物,认真填写《实验室使用登记表》,如人为原因导致设备损坏要追究相应责任。
四、实验管理员负责实验室卫生,要求每日打扫,保持干净整洁。课后及时组织员工打扫实验室,妥善处理废弃物,关灯、门、窗。
五、实验管理员负责实验中的用电安全、设备安全,避免各类事故的发生。
六、实验室不得允许闲杂人员停留,不得随意动用实验室设备。因管理不严导致设备损坏者,按规定赔偿损失。
病原生物实验室员工守则
一、实验课不旷课、迟到、早退,不把与实验课无关的东西带进实验室。
二、统一着工作服,护理专业员工按照护士着装要求穿戴。不佩带任何饰品;不留长指甲,涂指甲油;不披头散发。
三、服从实验指导老师的指导,遵守纪律。不得喧哗、嬉闹,上课时不使用通讯工具,不吃零食,不随意走动或擅自离开,不做与实验无关的事情。
四、实验前认真预习,明确实验目的和基本要求,掌握实验的原理、方法、步骤,熟悉操作规程及安全注意事项。
五、实验中严肃认真,细心观察,积极分析思考,如实记录实验数据,不抄袭它组数据。
六、爱护实验器材,不在上课时上网,不在实验桌上乱涂乱画,不私自带走实验室的任何物品,如有发现要及时追究责任人,赔偿损失。
七、注意人身安全,实验后,实验指导老师和实验员办理交接手续,安排值日生认真打扫实验室卫生,关灯、窗、门,实验员验收合格后方可离开。
虚拟机能实验室管理员岗位职责
一、热爱本职工作,有较强的工作责任心,工作踏实主动,尽职尽责。
二、实验室管理人员应坚守岗位。按教学计划并结合学科特点保质保量完成实验任务。为满足员工技能训练需要,尽量增加实验室开放时间。
三、做好本实验室开设实验的排序协调工作,课前主动与任课教师联系,了解实验内容,准备好多媒体设备和虚拟软件操作系统,课前十五分钟进入实验室,协助实验教师做好员工管理工作。
四、根据教学需要,申购必需的实验器材,认真及时填写实验教学文件,如实验室使用登记表、实验室台帐及设备使用、维修记录等。贵重仪器定期维护保养,专人负责。
五、实验结束后,督促员工做好实验室卫生打扫,关好水、电、门窗、确保安全后方可离开。
六、实验室物品原则上不得外借,确有特殊情况,必须经主管部门审批同意后外借。
七、严格执行公司实验室管理制度,财产管理做到物-账-卡一致。
虚拟机能实验室指导教师岗位职责
一、实验课教师遵守实验室各项规章制度,按照实验教学大纲选取或编写指导书,制定实践课程考核办法。
二、按照实验教学计划和实验室管理要求上好实验课,不得无故不上或少上课,不得私自调课,课前与管理员进行用物清点和检查,认真填写实验室使用登记表。
三、课前认真备课,书写实验教案,安排员工预习,熟悉实验原理、步骤及虚拟软件操作系统的操作规程。
四、上课时需做好员工的课堂管理工作,按照实验项目的内容进行示教,指导员工操作虚拟软件进行模拟实验。
五、实验完毕及时组织员工打扫实验室。课后布置实验报告并给出成绩,及时反馈。
六、在各教研室主任的指导下,参加实验室建设和教研活动,鼓励撰写学术性文章或论文。
虚拟机能实验室安全卫生管理制度
一、实验管理员全面负责实验室日常管理,正确使用实验设备,定期维护保养。
二、实验管理员配有实验室外门及套间门钥匙,对其安全和财产负责。财产管理做到物-账-卡一致,每学期都要仔细核对资产。如有外借必须履行借还手续。
三、上课前、后实验员需与实验指导老师核对实验用物,认真填写《实验室使用登记表》,如人为原因导致设备损坏要追究相应责任。
四、实验管理员负责实验室卫生,要求每日打扫,保持干净整洁。课后及时组织员工打扫实验室,关灯、门、窗。
五、实验管理员负责实验中的用电安全、设备安全,避免各类事故的发生。
六、实验室不得允许闲杂人员停留,不得随意动用实验室设备。因管理不严导致设备损坏者,按规定赔偿损失。
虚拟机能实验室员工守则
一、实验课不旷课、迟到、早退,不把与实验课无关的东西带进实验室。
二、统一着工作服,护理专业员工按照护士着装要求穿戴。不佩带任何饰品;不留长指甲,涂指甲油;不披头散发。
三、服从实验指导老师的指导,遵守纪律。不准喧哗、嬉闹,上课时不使用通讯工具,不吃零食,不随意走动或擅自离开,不做与实验无关的事情。
四、实验前认真预习,明确实验目的和基本要求,掌握实验的原理、方法、步骤,熟悉操作规程及安全注意事项。
五、实验中严肃认真,细心观察,积极分析思考,如实记录实验数据,不抄袭它组数据。
六、爱护实验器材,不在上课时上网,不在实验桌上乱涂乱画,不拆卸计算机上的连接线,不私自带走实验室的任何物品,如有发现要及时追究责任人,赔偿损失。
七、注意人身安全,实验后,实验指导老师和实验员办理交接手续,安排值日生认真打扫实验室卫生,关灯、窗、门,实验员验收合格后方可离开。
医用生物化学实验室管理员岗位职责
一、热爱本职工作,有较强的工作责任心,工作踏实主动,尽职尽责。
二、实验室管理人员应坚守岗位。按教学计划并结合学科特点保质保量完成实验任务。为满足员工技能训练需要,尽量增加实验室开放时间。
三、做好本实验室开设实验的排序协调工作,课前主动与任课教师联系,了解实验内容,认真准备好各项实验物品,课前十五分钟进入实验室,协助实验教师做好员工管理工作。
四、根据教学需要,申购必需的实验器材,认真及时填写实验教学文件,如实验室使用登记表、实验室台帐及设备使用、维修记录等。贵重仪器定期维护保养,专人负责。
五、实验结束后,督促员工做好实验室卫生打扫,关好水、电、门窗、确保安全后方可离开。
六、实验室物品原则上不得外借,确有特殊情况,必须经主管部门审批同意后外借。废弃物品按环保要求进行处理。
七、严格执行公司实验室管理制度,财产管理做到物-账-卡一致。
医用生物化学实验室指导教师岗位职责
一、实验课教师遵守实验室各项规章制度,按照实验教学大纲选取或编写指导书,制定实践课程考核办法。
二、按照实验教学计划和实验室管理要求上好实验课,不得无故不上或少上课,不得私自调课,课前与管理员进行用物清点和检查,认真填写实验室使用登记表。
三、课前认真备课或进行预实验,书写实验教案,安排员工预习,熟悉实验原理、步骤及主要使用设备的操作规程。
四、上课时需做好员工的课堂管理工作,按照实验项目操作规程进行示教,指导员工操作,操作中要求员工安全用水、用电,做到节水、节电,节约药品及消耗品等。
五、实验完毕及时组织员工打扫实验室,做好废弃物妥善处理及有毒有害药品的排放工作。课后布置实验报告并给出成绩,及时反馈。
六、在各教研室主任的指导下,参加实验室建设和教研活动,鼓励撰写学术性文章或论文。
医用生物化学实验室安全卫生管理制度
一、实验员必须经过安全教育后,方可上岗。负责安全工作,定期进行检查,做好记录。
二、室内电器设备及线路设施,严格按照安全用电规程和设备要求实施,不乱拉、乱接电线,墙上电源未经许可不得拆装。
三、实验员配有实验室钥匙,对实验室安全和财产负责。
四、未经许可不得动用实验室内的仪器设备。因不听指挥或违反操作规程而导致仪器设备损坏者,要追究责任,并酌情赔偿损失。
五、严格执行危险品、毒品、放射性物品的领用、发放和保存的有关规定。随领随用,保证安全管理。
六、操作危险性化学药品请务必遵守操作守则进行实验,勿自行更换实验流程。进行危害物质、挥发性有机溶机或其它毒性物质等操作实验,要穿戴防护用具。
七、实验课后清理好器材工具和各种药品,切断电源,熄灭火源,关好门窗和水龙头,凡有毒性或易燃垃圾废物,均应特别处理,以防火灾或有害人体健康。
八、实验员负责实验室日常卫生,每天打扫。
九、实验员负责实验中的用电安全、设备安全及药品使用安全,避免各类事故的发生。发生意外事故时,必须按规定及时上报有关部门,保护好事故现场。
医用生物化学实验室员工守则
一、实验课不旷课、迟到、早退,不把与实验课无关的东西带进实验室。
二、统一着工作服,护理专业员工按照护士着装要求穿戴。不佩带任何饰品;不留长指甲,涂指甲油;不披头散发。
三、服从实验指导老师的指导,遵守纪律。不准喧哗、嬉闹,上课时不使用通讯工具,不吃零食,不随意走动或擅自离开,不做与实验无关的事情。
四、实验前认真预习,明确实验目的和基本要求,掌握实验的原理、方法、步骤。
五、实验开始前核对所用仪器、器械、切片、试剂等,未经许可不动用与本实验无关的仪器设备。
六、实验中严肃认真,细心观察,积极分析思考,如实记录实验数据,不抄袭它组数据。
七、实验中注意节水、节电、节约试剂。爱护实验器材,不得人为损坏或私自带走实验室的任何物品,如有发现要及时追究责任人,赔偿损失。
八、注意人身安全,实验结束后,整理好所用仪器和工具、试剂,清理现场,打扫实验室卫生。
多功能护理示教室管理员岗位职责
一、热爱本职工作,有较强的工作责任心,工作踏实主动,尽职尽责。
二、实训室管理人员应坚守岗位。按教学计划并结合学科特点保质保量完成实训任务。为满足员工技能训练需要,尽量增加实训室开放时间。
三、做好本实训室开设实验的排序协调工作,课前主动与任课教师联系,了解实训内容,认真准备好各项实训物品,课前十五分钟进入实训室,协助实训教师做好员工管理工作。
四、根据教学需要,申购必需的实训器材,认真及时填写实训教学文件,如实训室使用登记表、实训室台帐及设备使用、维修记录等。贵重仪器定期维护保养,专人负责。
五、实训结束后,督促员工做好实训室卫生打扫,关好水、电、门窗、确保安全后方可离开。
六、实训室物品原则上不得外借,确有特殊情况,必须经主管部门审批同意后外借。废弃物品按环保要求进行处理。
七、严格执行公司实训室管理制度,财产管理做到物-账-卡一致。
多功能护理示教室实训指导教师工作职责
一、实训课教师遵守实训室各项规章制度,按照实训教学大纲选取或编写指导书,制定实践课程考核办法。
二、按照实训教学计划和实训室管理要求上好实训课,不得无故不上或少上课,不得私自调课,课前与管理员进行用物清点和检查,认真填写实训室使用登记表。
三、课前认真备课,书写实训教案,安排员工预习,熟悉实训原理、步骤及主要使用设备的操作规程。
四、上课时需做好员工的课堂管理工作,按照实训项目操作规程进行示教,指导员工操作,操作中要求员工安全用水、用电,做到节水、节电,节约药品及消耗品等。
五、实训完毕及时组织员工打扫实训室,做好废弃物妥善处理及有毒有害药品的排放工作。课后布置实训报告并给出成绩,及时反馈。
六、在各教研室主任的指导下,参加实训室建设和教研活动,鼓励撰写学术性文章或论文。
多功能护理示教室安全卫生管理制度
一、管理员全面负责实训室日常管理,正确使用实训设备,定期维护保养。
二、管理员配有实训室外门及套间门钥匙,对其安全和财产负责。财产管理做到物-账-卡一致,每学期都要仔细核对资产。如有外借必须履行借还手续。
三、上课前、后管理员需与实训指导老师核对实训用物,认真填写《实训室使用登记表》,如人为原因导致设备损坏要追究相应责任。
四、管理员负责实训室卫生,要求每日打扫,保持干净整洁。课后及时组织员工打扫实训室,妥善处理废弃物,关灯、门、窗。
五、管理员负责实训中的用电安全、设备安全及用药安全,避免各类事故的发生。
六、实训室不得允许闲杂人员停留,不得随意动用实训室设备。因管理不严导致设备损坏者,按规定赔偿损失。
多功能护理示教室员工实训守则
一、实训课不旷课、迟到、早退,不把与实训课无关的东西带进示教室。
二、统一着工作服,护理专业员工按照护士着装要求穿戴。不佩带任何饰品;不留长指甲,涂指甲油;不披头散发。
三、服从实训指导老师的指导,遵守纪律。不准喧哗、嬉闹,不使用通讯工具,不吃零食,不随意走动或擅自离开,不做与实验无关的事情。
四、实训前认真预习,明确实训目的和基本要求,熟悉实训原理、步骤和操作规程。
五、观看实训电教片和观摩指导老师实训操作中严肃认真,细心观察,积极分析思考,不得在一旁闲谈或影响他人学习。
六、爱护实训设备,不乱涂乱画,不随意动用多媒体设备,不得将实训室物品私自带走,如有发现要及时追究责任人,赔偿损失。
七、注意人身安全,实训后,实训指导老师和实验员办理交接手续,安排值日生认真打扫卫生,关灯、窗、门,实验员验收合格后方可离开。
母婴护理实训室管理员岗位职责
一、热爱本职工作,有较强的工作责任心,工作踏实主动,尽职尽责。
二、实训室管理人员应坚守岗位。按教学计划并结合学科特点保质保量完成实训任务。为满足员工技能训练需要,尽量增加实训室开放时间。
三、做好本实训室开设实验的排序协调工作,课前主动与任课教师联系,了解实训内容,认真准备好各项实训物品,课前十五分钟进入实训室,协助实训教师做好员工管理工作。
四、根据教学需要,申购必需的实训器材,认真及时填写实训教学文件,如实训室使用登记表、实训室台帐及设备使用、维修记录等。贵重仪器定期维护保养,专人负责。
五、实训结束后,督促员工做好实训室卫生打扫,关好水、电、门窗、确保安全后方可离开。
六、实训室物品原则上不得外借,确有特殊情况,必须经主管部门审批同意后外借。废弃物品按环保要求进行处理。
七、严格执行公司实训室管理制度,财产管理做到物-账-卡一致。
母婴护理实训室指导教师工作职责
一、实训课教师遵守实训室各项规章制度,按照实训教学大纲选取或编写指导书,制定实践课程考核办法。
二、按照实训教学计划和实训室管理要求上好实训课,不得无故不上或少上课,不得私自调课,课前与管理员进行用物清点和检查,认真填写实训室使用登记表。
三、课前认真备课,书写实训教案,安排员工预习,熟悉实训原理、步骤及主要使用设备的操作规程。
四、上课时需做好员工的课堂管理工作,按照实训项目操作规程进行示教,指导员工操作,操作中要求员工安全用水、用电,做到节水、节电,节约药品及消耗品等。
五、实训完毕及时组织员工打扫实训室,做好废弃物妥善处理及有毒有害药品的排放工作。课后布置实训报告并给出成绩,及时反馈。
六、在各教研室主任的指导下,参加实训室建设和教研活动,鼓励撰写学术性文章或论文。
母婴护理实训室安全卫生管理制度
一、管理员全面负责实训室日常管理,正确使用实训设备,定期维护保养。
二、管理员配有实训室外门及套间门钥匙,对其安全和财产负责。财产管理做到物-账-卡一致,每学期都要仔细核对资产。如有外借必须履行借还手续。
三、上课前、后管理员需与实训指导老师核对实训用物,认真填写《实训室使用登记表》,如人为原因导致设备损坏要追究相应责任。
四、管理员负责实训室卫生,要求每日打扫,保持干净整洁。课后及时组织员工打扫实训室,妥善处理废弃物,关灯、门、窗。
五、管理员负责实训中的用电安全、设备安全及用药安全,避免各类事故的发生。
六、实训室不得允许闲杂人员停留,不得随意动用实训室设备。因管理不严导致设备损坏者,按规定赔偿损失。
母婴护理实训室员工守则
一、实训课不旷课、迟到、早退,不把与实训课无关的东西带进实训室。
二、统一着工作服,护理专业员工按照护士着装要求穿戴。不佩带任何饰品;不留长指甲,涂指甲油;不披头散发。
三、服从实训指导老师的指导,遵守纪律。不准喧哗、嬉闹,不使用通讯工具,不吃零食,不随意走动或擅自离开,不做与实训无关的事情。
四、实训前认真预习,明确实训目的和基本要求,熟悉母婴护理训练模型的操作规范,核对好实训模型和实训耗材。
五、实训中严肃认真,细心观察,积极分析思考,不拆卸模型,不握危险器械如针头等打闹、伤害他人,如发现将严肃处理。
六、实训中注意节水、节电、节约实训耗材,把握“练会够用”的原则。
七、爱护实训器材,不人为损坏或私自带走实训室的任何物品,如有发现要及时追究责任人,赔偿损失。
八、注意人身安全,实训结束后整理好模拟人和实训耗材,清理现场,打扫卫生,经同意后方可离开实训室。
妇产科四步触诊实训操作规程
检查者双手置于子宫底部,确定子宫底高度,估计与孕周是否相符,双手指腹交替轻推,分辨宫底处是胎体的哪一部分,圆而硬有浮球感的为胎头,宽而软不规则的为胎臂。

![]() | ||
|
功能检查室管理员岗位职责
一、热爱本职工作,有较强的工作责任心,工作踏实主动,尽职尽责。
二、实训室管理人员应坚守岗位。按教学计划并结合学科特点保质保量完成实训任务。为满足员工技能训练需要,尽量增加实训室开放时间。
三、做好本实训室开设实验的排序协调工作,课前主动与任课教师联系,了解实训内容,认真准备好各项实训物品,课前十五分钟进入实训室,协助实训教师做好员工管理工作。
四、根据教学需要,申购必需的实训器材,认真及时填写实训教学文件,如实训室使用登记表、实训室台帐及设备使用、维修记录等。贵重仪器定期维护保养,专人负责。
五、实训结束后,督促员工做好实训室卫生打扫,关好水、电、门窗、确保安全后方可离开。
六、实训室物品原则上不得外借,确有特殊情况,必须经主管部门审批同意后外借。废弃物品按环保要求进行处理。
七、严格执行公司实训室管理制度,财产管理做到物-账-卡一致。
功能检查室实训指导教师工作职责
一、实训课教师遵守实训室各项规章制度,按照实训教学大纲选取或编写指导书,制定实践课程考核办法。
二、按照实训教学计划和实训室管理要求上好实训课,不得无故不上或少上课,不得私自调课,课前与管理员进行用物清点和检查,认真填写实训室使用登记表。
三、课前认真备课,书写实训教案,安排员工预习,熟悉实训原理、步骤及主要使用设备的操作规程。
四、上课时需按照实训项目操作规程进行示教,指导员工操作,操作中要求员工安全用水、用电,做到节水、节电,节约药品及消耗品等。
五、实训完毕及时组织员工打扫实训室,做好废弃物妥善处理及有毒有害药品的排放工作。课后布置实训报告并给出成绩,及时反馈。
六、在各教研室主任的指导下,参加实训室建设和教研活动,鼓励撰写学术性文章或论文。
功能检查室安全卫生管理制度
一、管理员全面负责实训室日常管理,正确使用实训设备,定期维护保养。
二、管理员配有实训室外门及套间门钥匙,对其安全和财产负责。财产管理做到物-账-卡一致,每学期都要仔细核对资产。如有外借必须履行借还手续。
三、上课前、后管理员需与实训指导老师核对实训用物,认真填写《实训室使用登记表》,如人为原因导致设备损坏要追究相应责任。
四、管理员负责实训室卫生,要求每日打扫,保持干净整洁。课后及时组织员工打扫实训室,妥善处理废弃物,关灯、门、窗。
五、管理员负责实训中的用电安全、设备安全及用药安全,避免各类事故的发生。
六、实训室不得允许闲杂人员停留,不得随意动用实训室设备。因管理不严导致设备损坏者,按规定赔偿损失。
功能检查室员工实训守则
一、实训课不旷课、迟到、早退,不把与实训课无关的东西带进实训室。
二、统一着工作服,护理专业员工按照护士着装要求穿戴。不佩带任何饰品;不留长指甲,涂指甲油;不披头散发。
三、服从实训指导老师的指导,遵守纪律。不准喧哗、嬉闹,不使用通讯工具,不吃零食,不随意走动或擅自离开,不做与实训无关的事情。
四、实训前认真预习,明确实训目的和基本要求,熟悉本室检查仪器设备的操作方法。
五、实训中严肃认真,细心观察,积极分析思考,爱护实训器材,不人为损坏或私自带走实训室的任何物品,如有发现要及时追究责任人,赔偿损失。
六、实训中注意节水、节电、节约实训耗材,把握“练会够用”的原则。
七、注意人身安全,实训结束后整理好用物,清理现场,打扫卫生,经同意后方可离开实训室。
基础护理实训室管理员岗位职责
一、热爱本职工作,有较强的工作责任心,工作踏实主动,尽职尽责。
二、实训室管理人员应坚守岗位。按教学计划并结合学科特点保质保量完成实训任务。为满足员工技能训练需要,尽量增加实训室开放时间。
三、做好本实训室开设实验的排序协调工作,课前主动与任课教师联系,了解实训内容,认真准备好各项实训物品,课前十五分钟进入实训室,协助实训教师做好员工管理工作。
四、根据教学需要,申购必需的实训器材,认真及时填写实训教学文件,如实训室使用登记表、实训室台帐及设备使用、维修记录等。贵重仪器定期维护保养,专人负责。
五、实训结束后,督促员工做好实训室卫生打扫,关好水、电、门窗、确保安全后方可离开。
六、实训室物品原则上不得外借,确有特殊情况,必须经主管部门审批同意后外借。废弃物品按环保要求进行处理。
七、严格执行公司实训室管理制度,财产管理做到物-账-卡一致。
基础护理实训室指导教师工作职责
一、实训课教师遵守实训室各项规章制度,按照实训教学大纲选取或编写指导书,制定实践课程考核办法。
二、按照实训教学计划和实训室管理要求上好实训课,不得无故不上或少上课,不得私自调课,课前与管理员进行用物清点和检查,认真填写实训室使用登记表。
三、课前认真备课,书写实训教案,安排员工预习,熟悉实训原理、步骤及主要使用设备的操作规程。
四、上课时需做好员工的课堂管理工作,按照实训项目操作规程进行示教,指导员工操作,操作中要求员工安全用水、用电,做到节水、节电,节约药品及消耗品等。
五、实训完毕及时组织员工打扫实训室,做好废弃物妥善处理及有毒有害药品的排放工作。课后布置实训报告并给出成绩,及时反馈。
六、在各教研室主任的指导下,参加实训室建设和教研活动,鼓励撰写学术性文章或论文。
基础护理实训室安全卫生管理制度
一、管理员全面负责实训室日常管理,正确使用实训设备,定期维护保养。
二、管理员配有实训室外门及套间门钥匙,对其安全和财产负责。财产管理做到物-账-卡一致,每学期都要仔细核对资产。如有外借必须履行借还手续。
三、上课前、后管理员需与实训指导老师核对实训用物,认真填写《实训室使用登记表》,如人为原因导致设备损坏要追究相应责任。
四、管理员负责实训室卫生,要求每日打扫,保持干净整洁。课后及时组织员工打扫实训室,妥善处理废弃物,关灯、门、窗。
五、管理员负责实训中的用电安全、设备安全及用药安全,避免各类事故的发生。
六、实训室不得允许闲杂人员停留,不得随意动用实训室设备。因管理不严导致设备损坏者,按规定赔偿损失。
基础护理实训室员工守则
一、实训课不旷课、迟到、早退,不把与实训课无关的东西带进实训室。
二、统一着工作服,护理专业员工按照护士着装要求穿戴。不佩带任何饰品;不留长指甲,涂指甲油;不披头散发。
三、服从实训指导老师的指导,遵守纪律。不准喧哗、嬉闹,不使用通讯工具,不吃零食,不随意走动或擅自离开,不得做与实训无关的事情。
四、实训前认真预习,明确实训目的和基本要求,熟悉基础护理模拟训练人的操作规范,核对好实训模拟人和实训耗材。
五、实训中严肃认真,细心观察,积极分析思考,不拆卸模拟训练人,不握危险器械如针头等打闹、伤害他人,如发现将严肃处理。
六、实训中注意节水、节电、节约实训耗材,把握“练会够用”的原则。
七、爱护实训器材,不人为损坏或私自带走实训室的任何物品,如有发现要及时追究责任人,赔偿损失。
八、注意人身安全,实训结束后整理好各种用物,清理现场,打扫卫生,经同意后方可离开实训室。
密闭式静脉输液操作流程


模拟病房管理员岗位职责
一、热爱本职工作,有较强的工作责任心,工作踏实主动,尽职尽责。
二、实训室管理人员应坚守岗位。按教学计划并结合学科特点保质保量完成实训任务。为满足员工技能训练需要,尽量增加实训室开放时间。
三、做好本实训室开设实验的排序协调工作,课前主动与任课教师联系,了解实训内容,认真准备好各项实训物品,课前十五分钟进入实训室,协助实训教师做好员工管理工作。
四、根据教学需要,申购必需的实训器材,认真及时填写实训教学文件,如实训室使用登记表、实训室台帐及设备使用、维修记录等。贵重仪器定期维护保养,专人负责。
五、实训结束后,督促员工做好实训室卫生打扫,关好水、电、门窗、确保安全后方可离开。
六、实训室物品原则上不得外借,确有特殊情况,必须经主管部门审批同意后外借。废弃物品按环保要求进行处理。
七、严格执行公司实训室管理制度,财产管理做到物-账-卡一致。
模拟病房实训指导教师工作职责
一、实训课教师遵守实训室各项规章制度,按照实训教学大纲选取或编写指导书,制定实践课程考核办法。
二、按照实训教学计划和实训室管理要求上好实训课,不得无故不上或少上课,不得私自调课,课前与管理员进行用物清点和检查,认真填写实训室使用登记表。
三、课前认真备课,书写实训教案,安排员工预习,熟悉实训原理、步骤及主要使用设备的操作规程。
四、上课时需做好员工的课堂管理工作,按照实训项目操作规程进行示教,指导员工操作,操作中要求员工安全用水、用电,做到节水、节电,节约药品及消耗品等。
五、实训完毕及时组织员工打扫实训室,做好废弃物妥善处理及有毒有害药品的排放工作。课后布置实训报告并给出成绩,及时反馈。
六、在各教研室主任的指导下,参加实训室建设和教研活动,鼓励撰写学术性文章或论文。
模拟病房安全卫生管理制度
一、管理员全面负责实训室日常管理,正确使用实训设备,定期维护保养。
二、管理员配有实训室外门及套间门钥匙,对其安全和财产负责。财产管理做到物-账-卡一致,每学期都要仔细核对资产。如有外借必须履行借还手续。
三、上课前、后管理员需与实训指导老师核对实训用物,认真填写《实训室使用登记表》,如人为原因导致设备损坏要追究相应责任。
四、管理员负责实训室卫生,要求每日打扫,保持干净整洁。课后及时组织员工打扫实训室,妥善处理废弃物,关灯、门、窗。
五、管理员负责实训中的用电安全、设备安全及用药安全,避免各类事故的发生。
六、实训室不得允许闲杂人员停留,不得随意动用实训室设备。因管理不严导致设备损坏者,按规定赔偿损失。
模拟病房室员工实训守则
一、实训课不旷课、迟到、早退,不把与实训课无关的东西带进实训室。
二、统一着工作服,护理专业员工按照护士着装要求穿戴。不佩带任何饰品;不留长指甲,涂指甲油;不披头散发。
三、服从实训指导老师的指导,遵守纪律。不准喧哗、嬉闹,不使用通讯工具,不吃零食,不随意走动或擅自离开,不做与实训无关的事情。
四、实训前认真预习,明确实训目的和基本要求,熟悉基础护理模拟训练人的操作规范,核对好实训模拟人和实训耗材。
五、实训中严肃认真,细心观察,积极分析思考,不拆卸模拟训练人,不握危险器械如针头等打闹、伤害他人,如发现将严肃处理。
六、实训中注意节水、节电、节约实训耗材,把握“练会够用”的原则。
七、爱护实训器材,不人为损坏或私自带走实训室的任何物品,如有发现要及时追究责任人,赔偿损失。
八、注意人身安全,实训结束后整理好模拟人和实训耗材,清理现场,打扫卫生,经同意后方可离开实训室。
鼻导管吸氧操作流程

急救护理实训室管理员岗位职责
一、热爱本职工作,有较强的工作责任心,工作踏实主动,尽职尽责。
二、实训室管理人员应坚守岗位。按教学计划并结合学科特点保质保量完成实训任务。为满足员工技能训练需要,尽量增加实训室开放时间。
三、做好本实训室开设实验的排序协调工作,课前主动与任课教师联系,了解实训内容,认真准备好各项实训物品,课前十五分钟进入实训室,协助实训教师做好员工管理工作。
四、根据教学需要,申购必需的实训器材,认真及时填写实训教学文件,如实训室使用登记表、实训室台帐及设备使用、维修记录等。贵重仪器定期维护保养,专人负责。
五、实训结束后,督促员工做好实训室卫生打扫,关好水、电、门窗、确保安全后方可离开。
六、实训室物品原则上不得外借,确有特殊情况,必须经主管部门审批同意后外借。废弃物品按环保要求进行处理。
七、严格执行公司实训室管理制度,财产管理做到物-账-卡一致。
急救护理实训室指导教师工作职责
一、实训课教师遵守实训室各项规章制度,按照实训教学大纲选取或编写指导书,制定实践课程考核办法。
二、按照实训教学计划和实训室管理要求上好实训课,不得无故不上或少上课,不得私自调课,课前与管理员进行用物清点和检查,认真填写实训室使用登记表。
三、课前认真备课,书写实训教案,安排员工预习,熟悉实训原理、步骤及主要使用设备的操作规程。
四、上课时需做好员工的课堂管理工作,按照实训项目操作规程进行示教,指导员工操作,操作中要求员工安全用水、用电,做到节水、节电,节约药品及消耗品等。
五、实训完毕及时组织员工打扫实训室,做好废弃物妥善处理及有毒有害药品的排放工作。课后布置实训报告并给出成绩,及时反馈。
六、在各教研室主任的指导下,参加实训室建设和教研活动,鼓励撰写学术性文章或论文。
急救护理实训室安全卫生管理制度
一、管理员全面负责实训室日常管理,正确使用实训设备,定期维护保养。
二、管理员配有实训室外门及套间门钥匙,对其安全和财产负责。财产管理做到物-账-卡一致,每学期都要仔细核对资产。如有外借必须履行借还手续。
三、上课前、后管理员需与实训指导老师核对实训用物,认真填写《实训室使用登记表》,如人为原因导致设备损坏要追究相应责任。
四、管理员负责实训室卫生,要求每日打扫,保持干净整洁。课后及时组织员工打扫实训室,妥善处理废弃物,关灯、门、窗。
五、管理员负责实训中的用电安全、设备安全及用药安全,避免各类事故的发生。
六、实训室不得允许闲杂人员停留,不得随意动用实训室设备。因管理不严导致设备损坏者,按规定赔偿损失。
急救护理实训室员工守则
一、实训课不旷课、迟到、早退,不把与实训课无关的东西带进实训室。
二、统一着工作服,护理专业员工按照护士着装要求穿戴。不佩带任何饰品;不留长指甲,涂指甲油;不披头散发。
三、服从实训指导老师的指导,遵守纪律。不准喧哗、嬉闹,不使用通讯工具,不吃零食,不随意走动或擅自离开,不做与实训无关的事情。
四、实训前认真预习,明确实训目的和基本要求,熟悉急救护理模拟训练人的操作规范,核对好实训模拟人和实训耗材。
五、实训中严肃认真,细心观察,积极分析思考,不拆卸模拟训练人,不动用与本实训无关的仪器设备。
六、实训中注意节水、节电、节约实训耗材,把握“练会够用”的原则。
七、爱护实训器材,不人为损坏或私自带走实训室的任何物品,如有发现要及时追究责任人,赔偿损失。
八、注意人身安全,实训结束后整理好用物,清理现场,打扫卫生,经同意后方可离开实训室。
模拟ICU病房管理员岗位职责
一、热爱本职工作,有较强的工作责任心,工作踏实主动,尽职尽责。
二、实训室管理人员应坚守岗位。按教学计划并结合学科特点保质保量完成实训任务。为满足员工技能训练需要,尽量增加实训室开放时间。
三、做好本实训室开设实验的排序协调工作,课前主动与任课教师联系,了解实训内容,认真准备好各项实训物品,课前十五分钟进入实训室,协助实训教师做好员工管理工作。
四、根据教学需要,申购必需的实训器材,认真及时填写实训教学文件,如实训室使用登记表、实训室台帐及设备使用、维修记录等。贵重仪器定期维护保养,专人负责。
五、实训结束后,督促员工做好实训室卫生打扫,关好水、电、门窗、确保安全后方可离开。
六、实训室物品原则上不得外借,确有特殊情况,必须经主管部门审批同意后外借。废弃物品按环保要求进行处理。
七、严格执行公司实训室管理制度,财产管理做到物-账-卡一致。
模拟ICU病房实训指导教师工作职责
一、实训课教师遵守实训室各项规章制度,按照实训教学大纲选取或编写指导书,制定实践课程考核办法。
二、按照实训教学计划和实训室管理要求上好实训课,不得无故不上或少上课,不得私自调课,课前与管理员进行用物清点和检查,认真填写实训室使用登记表。
三、课前认真备课,书写实训教案,安排员工预习,熟悉实训原理、步骤及主要使用设备的操作规程。
四、上课时需做好员工的课堂管理工作,按照实训项目操作规程进行示教,指导员工操作,操作中要求员工安全用水、用电,做到节水、节电,节约药品及消耗品等。
五、实训完毕及时组织员工打扫实训室,做好废弃物妥善处理及有毒有害药品的排放工作。课后布置实训报告并给出成绩,及时反馈。
六、在各教研室主任的指导下,参加实训室建设和教研活动,鼓励撰写学术性文章或论文。
模拟ICU病房安全卫生管理制度
一、管理员全面负责实训室日常管理,正确使用实训设备,定期维护保养。
二、管理员配有实训室外门及套间门钥匙,对其安全和财产负责。财产管理做到物-账-卡一致,每学期都要仔细核对资产。如有外借必须履行借还手续。
三、上课前、后管理员需与实训指导老师核对实训用物,认真填写《实训室使用登记表》,如人为原因导致设备损坏要追究相应责任。
四、管理员负责实训室卫生,要求每日打扫,保持干净整洁。课后及时组织员工打扫实训室,妥善处理废弃物,关灯、门、窗。
五、管理员负责实训中的用电安全、设备安全及用药安全,避免各类事故的发生。
六、实训室不得允许闲杂人员停留,不得随意动用实训室设备。因管理不严导致设备损坏者,按规定赔偿损失。
模拟ICU病房员工实训守则
一、实训课不旷课、迟到、早退,不把与实训课无关的东西带进实训室。
二、统一着工作服,护理专业员工按照护士着装要求穿戴。不佩带任何饰品;不留长指甲,涂指甲油;不披头散发。
三、服从实训指导老师的指导,遵守纪律。不准喧哗、嬉闹,上课时不使用通讯工具,不吃零食,不随意走动或擅自离开,不做与实训无关的事情。
四、实训前认真预习,明确实训目的和基本要求,熟悉ICU病房常用设备的操作规范。
五、实训中严肃认真,细心观察,积极分析思考,爱护实训器材,不人为损坏或私自带走实训室的任何物品,如有发现要及时追究责任人,赔偿损失。
六、实训中注意节水、节电、节约实训耗材,把握“练会够用”的原则。
七、注意人身安全,实训结束后整理好实训器材,清理现场,打扫卫生,经同意后方可离开实训室。
心肺脑复苏抢救规程
![]() |
内科护理实训室管理员岗位职责
一、热爱本职工作,有较强的工作责任心,工作踏实主动,尽职尽责。
二、实训室管理人员应坚守岗位。按教学计划并结合学科特点保质保量完成实训任务。为满足员工技能训练需要,尽量增加实训室开放时间。
三、做好本实训室开设实验的排序协调工作,课前主动与任课教师联系,了解实训内容,认真准备好各项实训物品,课前十五分钟进入实训室,协助实训教师做好员工管理工作。
四、根据教学需要,申购必需的实训器材,认真及时填写实训教学文件,如实训室使用登记表、实训室台帐及设备使用、维修记录等。贵重仪器定期维护保养,专人负责。
五、实训结束后,督促员工做好实训室卫生打扫,关好水、电、门窗、确保安全后方可离开。
六、实训室物品原则上不得外借,确有特殊情况,必须经主管部门审批同意后外借。废弃物品按环保要求进行处理。
七、严格执行公司实训室管理制度,财产管理做到物-账-卡一致。
内科护理实训室指导教师工作职责
一、实训课教师遵守实训室各项规章制度,按照实训教学大纲选取或编写指导书,制定实践课程考核办法。
二、按照实训教学计划和实训室管理要求上好实训课,不得无故不上或少上课,不得私自调课,课前与管理员进行用物清点和检查,认真填写实训室使用登记表。
三、课前认真备课,书写实训教案,安排员工预习,熟悉实训原理、步骤及主要使用设备的操作规程。
四、上课时需做好员工的课堂管理工作,按照实训项目操作规程进行示教,指导员工操作,操作中要求员工安全用水、用电,做到节水、节电,节约药品及消耗品等。
五、实训完毕及时组织员工打扫实训室,做好废弃物妥善处理及有毒有害药品的排放工作。课后布置实训报告并给出成绩,及时反馈。
六、在各教研室主任的指导下,参加实训室建设和教研活动,鼓励撰写学术性文章或论文。
内科护理实训室安全卫生管理制度
一、管理员全面负责实训室日常管理,正确使用实训设备,定期维护保养。
二、管理员配有实训室外门及套间门钥匙,对其安全和财产负责。财产管理做到物-账-卡一致,每学期都要仔细核对资产。如有外借必须履行借还手续。
三、上课前、后管理员需与实训指导老师核对实训用物,认真填写《实训室使用登记表》,如人为原因导致设备损坏要追究相应责任。
四、管理员负责实训室卫生,要求每日打扫,保持干净整洁。课后及时组织员工打扫实训室,妥善处理废弃物,关灯、门、窗。
五、管理员负责实训中的用电安全、设备安全及用药安全,避免各类事故的发生。
六、实训室不得允许闲杂人员停留,不得随意动用实训室设备。因管理不严导致设备损坏者,按规定赔偿损失。
内科护理实训室员工守则
一、实训课不旷课、迟到、早退,不把与实训课无关的东西带进实训室。
二、统一着工作服,护理专业员工按照护士着装要求穿戴。不佩带任何饰品;不留长指甲,涂指甲油;不披头散发。
三、服从实训指导老师的指导,遵守纪律。不准喧哗、嬉闹,不使用通讯工具,不吃零食,不随意走动或擅自离开,不做与实训无关的事情。
四、实训前认真预习,明确实训目的和基本要求,熟悉内科训练模型的操作规范,核对好各种用物。
五、实训中严肃认真,细心观察,积极分析思考,不拆卸模型,不随意躺在检查床上。
六、实训中注意节水、节电、节约实训耗材,把握“练会够用”的原则。
七、爱护实训器材,不人为损坏或私自带走实训室的任何物品,如有发现要及时追究责任人,赔偿损失。
八、注意人身安全,实训结束后整理好用物,清理现场,打扫卫生,经同意后方可离开实训室。
健康评估实训室管理员岗位职责
一、热爱本职工作,有较强的工作责任心,工作踏实主动,尽职尽责。
二、实训室管理人员应坚守岗位。按教学计划并结合学科特点保质保量完成实训任务。为满足员工技能训练需要,尽量增加实训室开放时间。
三、做好本实训室开设实验的排序协调工作,课前主动与任课教师联系,了解实训内容,认真准备好各项实训物品,课前十五分钟进入实训室,协助实训教师做好员工管理工作。
四、根据教学需要,申购必需的实训器材,认真及时填写实训教学文件,如实训室使用登记表、实训室台帐及设备使用、维修记录等。贵重仪器定期维护保养,专人负责。
五、实训结束后,督促员工做好实训室卫生打扫,关好水、电、门窗、确保安全后方可离开。
六、实训室物品原则上不得外借,确有特殊情况,必须经主管部门审批同意后外借。废弃物品按环保要求进行处理。
七、严格执行公司实训室管理制度,财产管理做到物-账-卡一致。
健康评估实训室指导教师工作职责
一、实训课教师遵守实训室各项规章制度,按照实训教学大纲选取或编写指导书,制定实践课程考核办法。
二、按照实训教学计划和实训室管理要求上好实训课,不得无故不上或少上课,不得私自调课,课前与管理员进行用物清点和检查,认真填写实训室使用登记表。
三、课前认真备课,书写实训教案,安排员工预习,熟悉实训原理、步骤及主要使用设备的操作规程。
四、上课时需做好员工的课堂管理工作,按照实训项目操作规程进行示教,指导员工操作,操作中要求员工安全用水、用电,做到节水、节电,节约药品及消耗品等。
五、实训完毕及时组织员工打扫实训室,做好废弃物妥善处理及有毒有害药品的排放工作。课后布置实训报告并给出成绩,及时反馈。
六、在各教研室主任的指导下,参加实训室建设和教研活动,鼓励撰写学术性文章或论文。
健康评估实训室安全卫生管理制度
一、管理员全面负责实训室日常管理,正确使用实训设备,定期维护保养。
二、管理员配有实训室外门及套间门钥匙,对其安全和财产负责。财产管理做到物-账-卡一致,每学期都要仔细核对资产。如有外借必须履行借还手续。
三、上课前、后管理员需与实训指导老师核对实训用物,认真填写《实训室使用登记表》,如人为原因导致设备损坏要追究相应责任。
四、管理员负责实训室卫生,要求每日打扫,保持干净整洁。课后及时组织员工打扫实训室,妥善处理废弃物,关灯、门、窗。
五、管理员负责实训中的用电安全、设备安全及用药安全,避免各类事故的发生。
六、实训室不得允许闲杂人员停留,不得随意动用实训室设备。因管理不严导致设备损坏者,按规定赔偿损失。
健康评估实训室员工守则
一、实训课不旷课、迟到、早退,不把与实训课无关的东西带进实训室。
二、统一着工作服,护理专业员工按照护士着装要求穿戴。不佩带任何饰品;不留长指甲,涂指甲油;不披头散发。
三、服从实训指导老师的指导,遵守纪律。不准喧哗、嬉闹,不使用通讯工具,不吃零食,不随意走动或擅自离开,不做与实训无关的事情。
四、实训前认真预习,明确实训目的和基本要求,熟悉多媒体心肺听诊腹部触诊模拟训练人的操作规范,核对好各种用物。
五、实训中严肃认真,细心观察,积极分析思考,爱护实训器材,不拆卸模拟训练人,不人为损坏或私自带走实训室的任何物品,如有发现要及时追究责任人,赔偿损失。
六、实训中注意节水、节电、节约实训耗材,把握“练会够用”的原则。
七、注意人身安全,实训结束后整理好用物,清理现场,打扫卫生,经同意后方可离开实训室。
多媒体心肺听诊腹部触诊模拟训练人操作规程
一、员工有序进入,对号入座。
二、检查模拟训练人及计算机有无损坏,确认后在《实训室使用登记表》上签名。
三、按老师指令打开桌面上心肺听诊或腹部触诊软件模拟图标,进入相应界面,打开功能菜单,点击相应项目进行听诊或触诊。
四、在统一模式下跟随老师进行学习与技能训练。
五、在自由模式下分组自主进行学习与技能训练。
六、通过师生交流平台与老师在线交流或接受老师提问。
七、在考试模式下进行统一技能考核或自我测评。
八、上课结束前将课件停止,模拟训练人复位后关闭操作界面,按要求关闭计算机。
外科护理实训室管理员岗位职责
一、热爱本职工作,有较强的工作责任心,工作踏实主动,尽职尽责。
二、实训室管理人员应坚守岗位。按教学计划并结合学科特点保质保量完成实训任务。为满足员工技能训练需要,尽量增加实训室开放时间。
三、做好本实训室开设实验的排序协调工作,课前主动与任课教师联系,了解实训内容,认真准备好各项实训物品,课前十五分钟进入实训室,协助实训教师做好员工管理工作。
四、根据教学需要,申购必需的实训器材,认真及时填写实训教学文件,如实训室使用登记表、实训室台帐及设备使用、维修记录等。贵重仪器定期维护保养,专人负责。
五、实训结束后,督促员工做好实训室卫生打扫,关好水、电、门窗、确保安全后方可离开。
六、实训室物品原则上不得外借,确有特殊情况,必须经主管部门审批同意后外借。废弃物品按环保要求进行处理。
七、严格执行公司实训室管理制度,财产管理做到物-账-卡一致。
外科护理实训室指导教师岗位职责
一、实训课教师遵守实训室各项规章制度,按照实训教学大纲选取或编写指导书,制定实践课程考核办法。
二、按照实训教学计划和实训室管理要求上好实训课,不得无故不上或少上课,不得私自调课,课前与管理员进行用物清点和检查,认真填写实训室使用登记表。
三、课前认真备课,书写实训教案,安排员工预习,熟悉实训原理、步骤及主要使用设备的操作规程。
四、上课时需做好员工的课堂管理工作,按照实训项目操作规程进行示教,指导员工操作,操作中要求员工安全用水、用电,做到节水、节电,节约药品及消耗品等。
五、实训完毕及时组织员工打扫实训室,做好废弃物妥善处理及有毒有害药品的排放工作。课后布置实训报告并给出成绩,及时反馈。
六、在各教研室主任的指导下,参加实训室建设和教研活动,鼓励撰写学术性文章或论文。
外科护理实训室安全卫生管理制度
一、管理员全面负责实训室日常管理,正确使用实训设备,定期维护保养。
二、管理员配有实训室外门及套间门钥匙,对其安全和财产负责。财产管理做到物-账-卡一致,每学期都要仔细核对资产。如有外借必须履行借还手续。
三、上课前、后管理员需与实训指导老师核对实训用物,认真填写《实训室使用登记表》,如人为原因导致设备损坏要追究相应责任。
四、管理员负责实训室卫生,要求每日打扫,保持干净整洁。课后及时组织员工打扫实训室,妥善处理废弃物,关灯、门、窗。
五、管理员负责实训中的用电安全、设备安全及用药安全,避免各类事故的发生。
六、实训室不得允许闲杂人员停留,不得随意动用实训室设备。因管理不严导致设备损坏者,按规定赔偿损失。
外科护理实训室员工守则
一、实训课不旷课、迟到、早退,不把与实训课无关的东西带进实训室。
二、统一着工作服,护理专业员工按照护士着装要求穿戴。不佩带任何饰品;不留长指甲,涂指甲油;不披头散发。
三、服从实训指导老师的指导,遵守纪律。不准喧哗、嬉闹,上课时不使用通讯工具,不吃零食,不随意走动或擅自离开,不做与实训无关的事情。
四、实训前认真预习,明确实训目的和基本要求,熟悉外科护理训练模型的操作规范,核对好各种用物。
五、实训中严肃认真,细心观察,积极分析思考,不随意拆卸模型,不握危险器械如手术刀、缝合针等打闹、伤害他人,如发现将严肃处理。
六、实训中注意节水、节电、节约实训耗材,把握“练会够用”的原则。
七、爱护实训器材,不人为损坏或私自带走实训室的任何物品,如有发现要及时追究责任人,赔偿损失。
八、注意人身安全,实训结束后整理好用物,清理现场,打扫卫生,经同意后方可离开实训室。
模拟手术室管理员岗位职责
一、热爱本职工作,有较强的工作责任心,工作踏实主动,尽职尽责。
二、实训室管理人员应坚守岗位。按教学计划并结合学科特点保质保量完成实训任务。为满足员工技能训练需要,尽量增加实训室开放时间。
三、做好本实训室开设实验的排序协调工作,课前主动与任课教师联系,了解实训内容,认真准备好各项实训物品,课前十五分钟进入实训室,协助实训教师做好员工管理工作。
四、根据教学需要,申购必需的实训器材,认真及时填写实训教学文件,如实训室使用登记表、实训室台帐及设备使用、维修记录等。贵重仪器定期维护保养,专人负责。
五、实训结束后,督促员工做好实训室卫生打扫,关好水、电、门窗、确保安全后方可离开。
六、实训室物品原则上不得外借,确有特殊情况,必须经主管部门审批同意后外借。废弃物品按环保要求进行处理。
七、严格执行公司实训室管理制度,财产管理做到物-账-卡一致。
模拟手术室实训指导教师工作职责
一、实训课教师遵守实训室各项规章制度,按照实训教学大纲选取或编写指导书,制定实践课程考核办法。
二、按照实训教学计划和实训室管理要求上好实训课,不得无故不上或少上课,不得私自调课,课前与管理员进行用物清点和检查,认真填写实训室使用登记表。
三、课前认真备课,书写实训教案,安排员工预习,熟悉实训原理、步骤及主要使用设备的操作规程。
四、上课时需做好员工的课堂管理工作,按照实训项目操作规程进行示教,指导员工操作,操作中要求员工安全用水、用电,做到节水、节电,节约药品及消耗品等。
五、实训完毕及时组织员工打扫实训室,做好废弃物妥善处理及有毒有害药品的排放工作。课后布置实训报告并给出成绩,及时反馈。
六、在各教研室主任的指导下,参加实训室建设和教研活动,鼓励撰写学术性文章或论文。
模拟手术室安全卫生管理制度
一、管理员全面负责实训室日常管理,正确使用实训设备,定期维护保养。
二、管理员配有实训室外门及套间门钥匙,对其安全和财产负责。财产管理做到物-账-卡一致,每学期都要仔细核对资产。如有外借必须履行借还手续。
三、上课前、后管理员需与实训指导老师核对实训用物,认真填写《实训室使用登记表》,如人为原因导致设备损坏要追究相应责任。
四、管理员负责实训室卫生,要求每日打扫,保持干净整洁。课后及时组织员工打扫实训室,妥善处理废弃物,关灯、门、窗。
五、管理员负责实训中的用电安全、设备安全及用药安全,避免各类事故的发生。
六、实训室不得允许闲杂人员停留,不得随意动用实训室设备。因管理不严导致设备损坏者,按规定赔偿损失。
模拟手术室员工实训守则
一、实训课不旷课、迟到、早退,不把与实训课无关的东西带进实训室。
二、统一着工作服,护理专业员工按照护士着装要求穿戴。不佩带任何饰品;不留长指甲,涂指甲油;不披头散发。
三、服从实训指导老师的指导,遵守纪律。不喧哗、嬉闹,上课时不使用通讯工具,不吃零食,不随意走动或擅自离开,不做与实训无关的事情。
四、实训前认真预习,明确实训目的和基本要求,熟悉相关操作规范,核对好各种用物。
五、实训中严肃认真,细心观察,积极分析思考,爱护实训器材,不人为损坏或私自带走实训室的任何物品,如有发现要及时追究责任人,赔偿损失。
六、实训中注意节水、节电、节约实训耗材,把握“练会够用”的原则。
七、注意人身安全,实训结束后,整理好用物,清理现场,打扫卫生,经同意方可离开实训室。
外科手术前刷手操作规程
一、将双手及前臂用肥皂和清水洗净。
二、消毒毛刷蘸取消毒肥皂或灭菌刷蘸取灭菌王溶液刷洗双手、前臂及肘上10cm。刷洗时,把每侧从指尖到手腕、从手腕到肘及肘上臂分成3个区域依次刷洗,左右两臂交替进行,特别注意甲缘、甲沟、指腹等处的刷洗。刷完一遍,指尖朝上肘向下,用清水冲洗手臂上的肥皂水。另换一毛刷,同法进行第二、第三遍,共约10分钟。刷洗时动作稍快及用力。
三、用无菌小毛巾从手到肘部擦干手臂。擦过肘部的毛巾不可再擦手部。将手和前臂浸泡在70%的乙醇桶内,浸泡范围至肘上6cm处,浸泡5分钟或者取吸足灭菌王溶液的纱布涂擦手和前臂至肘上6cm处,待手臂自然干燥。
四、洗手消毒完毕后,保持拱手姿势,手臂不应下垂,也不可再接触其它未消毒物品,否则再重新消毒。
五官科实训室管理员岗位职责
一、热爱本职工作,有较强的工作责任心,工作踏实主动,尽职尽责。
二、实训室管理人员应坚守岗位。按教学计划并结合学科特点保质保量完成实训任务。为满足员工技能训练需要,尽量增加实训室开放时间。
三、做好本实训室开设实验的排序协调工作,课前主动与任课教师联系,了解实训内容,认真准备好各项实训物品,课前十五分钟进入实训室,协助实训教师做好员工管理工作。
四、根据教学需要,申购必需的实训器材,认真及时填写实训教学文件,如实训室使用登记表、实训室台帐及设备使用、维修记录等。贵重仪器定期维护保养,专人负责。
五、实训结束后,督促员工做好实训室卫生打扫,关好水、电、门窗、确保安全后方可离开。
六、实训室物品原则上不得外借,确有特殊情况,必须经主管部门审批同意后外借。废弃物品按环保要求进行处理。
七、严格执行公司实训室管理制度,财产管理做到物-账-卡一致。
五官科实训室指导教师工作职责
一、实训课教师遵守实训室各项规章制度,按照实训教学大纲选取或编写指导书,制定实践课程考核办法。
二、按照实训教学计划和实训室管理要求上好实训课,不得无故不上或少上课,不得私自调课,课前与管理员进行用物清点和检查,认真填写实训室使用登记表。
三、课前认真备课,书写实训教案,安排员工预习,熟悉实训原理、步骤及主要使用设备的操作规程。
四、上课时需做好员工的课堂管理工作,按照实训项目操作规程进行示教,指导员工操作,操作中要求员工安全用水、用电,做到节水、节电,节约药品及消耗品等。
五、实训完毕及时组织员工打扫实训室,做好废弃物妥善处理及有毒有害药品的排放工作。课后布置实训报告并给出成绩,及时反馈。
六、在各教研室主任的指导下,参加实训室建设和教研活动,鼓励撰写学术性文章或论文。
五官科实训室安全卫生管理制度
一、管理员全面负责实训室日常管理,正确使用实训设备,定期维护保养。
二、管理员配有实训室外门及套间门钥匙,对其安全和财产负责。财产管理做到物-账-卡一致,每学期都要仔细核对资产。如有外借必须履行借还手续。
三、上课前、后管理员需与实训指导老师核对实训用物,认真填写《实训室使用登记表》,如人为原因导致设备损坏要追究相应责任。
四、管理员负责实训室卫生,要求每日打扫,保持干净整洁。课后及时组织员工打扫实训室,妥善处理废弃物,关灯、门、窗。
五、管理员负责实训中的用电安全、设备安全及用药安全,避免各类事故的发生。
六、实训室不得允许闲杂人员停留,不得随意动用实训室设备。因管理不严导致设备损坏者,按规定赔偿损失。
五官科实训室员工守则
一、实训课不旷课、迟到、早退,不把与实训课无关的东西带进实训室。
二、统一着工作服,护理专业员工按照护士着装要求穿戴。不佩带任何饰品;不留长指甲,涂指甲油;不披头散发。
三、服从实训指导老师的指导,遵守纪律。不准喧哗、嬉闹,上课时不使用通讯工具,不吃零食,不随意走动或擅自离开,不做与实训无关的事情。
四、实训前认真预习,明确实训目的和基本要求,熟悉五官科常用检查仪器的操作方法,核对好各种用物。
五、实训中严肃认真,细心观察,积极分析思考,不拆卸仪器设备,不伤害他人。
六、实训中注意节水、节电、节约实训耗材,把握“练会够用”的原则。
七、爱护实训器材,不人为损坏或私自带走实训室的任何物品,如有发现要及时追究责任人,赔偿损失。
八、注意人身安全,实训结束后整理好用物,清理现场,打扫卫生,经同意后方可离开实训室。